一、概述:
IDB4.5/ON-1S集成驅動模塊(以下簡稱驅動模塊),用于驅動單個大功率IGBT或MOS。可以驅動1700V一下的大部分IGBT。單電源供電,具有過流短路保護,先進的保護輸出波形,在保護階段,加入恒壓緩沖關斷時間。
二、極限特性:
參數 | 測試條件 | 數值 | 單位 | |
輸入信號電壓 | VSIG | 4.5 | V | |
驅動電源電壓 | VDD | 26 | V | |
瞬態輸出峰值電流 | Io on | TON=1uS,D=0.01 | +30 | A |
Io off | -30 | |||
輸出功率 | Po | 4.5 | W | |
工作頻率 | F | 80 | KHz | |
絕緣耐壓 | Viso | AC 50Hz 1min | 3500 | V |
三、電氣參數:
參數 | 測試條件 | 最小值 | 典型值 | 最大值 | 單位 | |
輸入參數: | ||||||
電源電壓(VDD) | 23.0 | 24.0 | 25.5 | V | ||
電源電流(IDD) | 20.0 | 210 | mA | |||
輸入信號(VSIG) | 2.5 | 4.5 | V | |||
信號輸入電流(ISIG) | 100KHz,Vin=H | 9 | 10 | 11 | mA | |
信號頻率范圍(fSIG) | 0 | 80 | KHz | |||
占空比 | 0 | 100 | % | |||
輸出特性 | ||||||
輸出電壓(VO) | Vin =15.0V | VO+ | 14 | 14.5 | 15 | V |
VO- | -7 | -8.5 | -9 | V | ||
輸出電流(IO) | Ton=1μS D=0.01 | IO+ | 30.0 | A | ||
IO- | -30.0 | A | ||||
延遲時間 | IOH=10mA | tDT on | 0.7 | uS | ||
tDT off | 1.2 | uS | ||||
柵極電阻(Rg) | 外設置 | 0.5 | Ω | |||
保護特性 | ||||||
保護閾值(VOCP) | 可外設置 典型值為缺省值 | 6.0 | V | |||
保護盲區(Tb) | 可外設置 最小值為缺省值 | 3.5 | μS | |||
保護延時(Td) | 可外設置 最小值為缺省值 | 3.0 | μS | |||
軟關斷時間(Ts) | 可外設置 最小值為缺省值 | 5.6 | μS | |||
故障重啟時間(TRST) | 可外設置 最小值為缺省值 | 2.3 | mS | |||
故障信號延時(TALM) | 1.0 | μS | ||||
故障輸出端電流(IALM) | 吸收電流 | 10 | mA | |||
其他 | ||||||
絕緣耐壓 | AC/50HZ/1min | 3500 | Vrms | |||
環境溫度 | -40 | 85 | ℃ | |||
儲存溫度 | -50 | 125 | ℃ | |||
四、原理框圖:

五、引腳定義及功能說明:
序號 | 表示符號 | 說明 |
1 | VSIG+ | 驅動信號輸入正電源輸入正 |
2 | VSIG- | 驅動信號輸入正電源輸入正 |
3 | 空腳 | |
4 | 空腳 | |
5 | Cb | 保護盲區時間調整端。 |
6 | ROCP | 過流保護閾值調整端。 |
7 | VOCP | 過流電壓檢測端。 |
8 | Cd | 保護延時時間調整端。 |
9 | 空腳 | |
10 | Cs | 保護軟關斷時間調整端。 |
11 | ALM | 故障保護報警輸出端;低電平有效。 |
12 | COM | 驅動電源公共端。 |
13 | CRES | 重啟時間調整端。 |
14 | VDD | 驅動電源正端。 |
15 | E | 驅動電源公共端,接IGBT E極。 |
16 | -VEE | 驅動電源負端。 |
17 | VO+ | 驅動輸出正。 |
18 | VO+ | 驅動輸出正。 |
19 | VO- | 驅動輸出負。 |
20 | VO- | 驅動輸出負。 |
六、調節說明:

A:Tb 延時檢測時間(死區時間)
B:Td 保護延時時間
C:Ts 軟關斷時間
當7腳檢測到IGBT C極電壓超過保護閾值電壓后,保護電路封鎖輸入信號,如果經過A段(Tb)時間后電壓扔沒有低于閾值,模塊認為輸出可能短路,進入B階段。如果這時候7腳電壓降至閾值一下,電路正常工作。B段時間為保護延時段,為了電路更可靠的工作,在保護電路中加入B段(Td), 如果經過B段(Td)時間后7腳電壓扔沒有低于閾值,模塊認為輸出短路,這是進入C段(Ts),輸出輸入均鎖定,C段后模塊進入定時啟動階段,經過TRST時間后模塊放開輸入輸出鎖定,若過流故障解除,模塊正常工作;若故障未能解除,重復ABC階段。
(1) 盲區時間調整(Tb)
該時間可以通過5腳和12腳外接電容調節,具體調節可參照下表:
Cb(pF) | 缺省 | 47 | 100 | 220 |
Tb(uS) | 3.0 | 5.4 | 8.2 | 14.6 |
(2) 延時時間調整(Td)
該時間可以通過8腳和12腳外接電容調節,具體調節可參照下表:
Cd(pF) | 缺省 | 47 | 100 | 220 |
Td(uS) | 2.6 | 4.0 | 5.8 | 14.6 |
(3) 軟關斷時間調整
該時間可以通過10腳和12腳外接電容調節,具體調節可參照下表:
Cs(nF) | 缺省 | 2.2 | 4.7 | 10 | |
Ts(uS) | 5.6 | 8.4 | 11.6 | 16 |
(4) 過流保護閾值調整
具體調節關系如下表:
6腳和14腳之間接電阻可以降低VOCP | |||||
Rp(KΩ) | 缺省 | 200 | 100 | 47 | 20 |
VOCP | 5.9 | 5.2 | 4.8 | 3.8 | 2.4 |
6腳和12腳之間接電阻可以提高VOCP | |||||
Rp(KΩ) | 缺省 | 200 | 100 | 47 | 20 |
VOCP | 5.9 | 6.4 | 7.0 | 8.0 | 9.6 |
(5) 重啟時間調整
該時間可以通過13腳和12腳外接電容調節,具體調節可參照下表
Crst(nF) | 缺省 | 2.2 | 4.7 | 10 |
Trst(mS) | 2.2 | 3.4 | 4.5 | 6.6 |
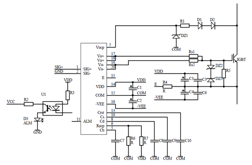
七、測試電路:

推薦參數:
Vsig=3.0V
C1、C2 、C3、C4:47μF/35V,選用低ESR電解電容;
R5:4.7-10KΩ 1/4W;
R6、R7:外部閾值調節電阻,可選用1/4W電阻,具體數值參照6)節說明;
Rs1、Rs2:驅動柵極限流電阻,建議在0.5Ω-10.0Ω之間選擇;
R4: 330Ω 1/4W
R1: 220Ω 1/4W
D1、D2:UF4007,當主路電壓高于600V時,建議用兩個串聯使用;
DZ1:15-30V 1/2W穩壓管;
DZ2、DZ3:18V 1.0W穩壓管。
八、外形尺寸:
